获取完整报告,公众『』阅读原文或点击菜单获取。
报告《宠物经济深度:驱动因素、行业机遇、产业链及相关公司深度梳理》总计:35页
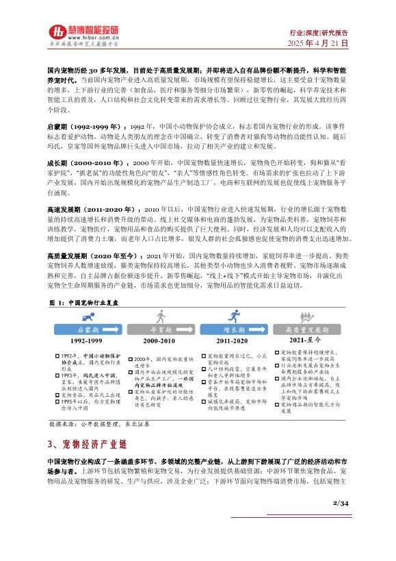
宠物经济已经成为全球消费市场的重要增长点,尤其在中国,宠物从传统的看家护院角色转变为家庭成员般的存在,这带动了宠物食品、用品、医疗和服务等多方面的需求。宠物经济的蓬勃发展背后有着多种驱动因素。政策的支持、情感经济的升温、人口结构的变化等都在为这个行业注入强劲动力。现在,越来越多的年轻人和老年人选择养宠物,以缓解孤独和增加生活乐趣。尤其是独居青年和银发一族,他们对宠物的需求更加多样化,也更愿意为宠物投入时间和金钱。
宠物经济的规模也在不断扩大。预计到2027年,中国的宠物市场规模将超过4000亿元。宠物猫的消费市场增速明显高于宠物犬,而宠物食品和宠物医疗是宠物行业的两大支柱。宠物食品市场中,主粮是最主要的消费品类,其渗透率也在不断提高。老年宠物经济的到来也推动了科学养宠观念的升级,宠物主越来越关注宠物的饮食、运动和心理健康。
随着科学养宠观念的普及,宠物食品市场也变得更加细分。功能粮、处方粮和保健品等产品的需求不断增加。年轻一代的宠物主更注重宠物的健康和品质生活,愿意为宠物购买高蛋白、高营养的食品。这些变化不仅推动了宠物食品的高端化和多元化,也为市场的持续增长提供了动力。
宠物主对国产品牌的偏好也在上升。过去,宠物主往往更倾向于进口品牌,但现在越来越多的人开始选择性价比更高的国产品牌。像乖宝宠物这样的国产品牌,通过产品创新和营销策略,赢得了消费者的信任。乖宝宠物不仅在国内市场表现优异,在国际市场上也有一定的影响力。中宠股份和佩蒂股份也是行业内的佼佼者,它们通过全球化布局和自有品牌建设,实现了快速的增长。
宠物用品行业同样在快速发展。从牵引用具到智能用品,各种宠物用品层出不穷。随着养宠人数的增加和消费观念的升级,宠物用品市场潜力巨大。预计到2025年,中国宠物用品市场规模将达到484亿元。宠物医院作为宠物医疗的关键载体,也在快速发展。虽然行业目前面临一些挑战,但长远来看,宠物医疗市场仍然有很大的增长空间。
宠物疫苗市场也迎来了国产替代的机会。过去,宠物疫苗主要由外资企业主导,但现在国产疫苗逐渐崭露头角。瑞普生物推出的国产猫三联疫苗打破了国外垄断,不仅价格更实惠,而且更适合中国本土的宠物疫病预防。随着国产疫苗的不断进步,未来有望在宠物医疗领域实现更大的突破。
总的来说,宠物经济的未来发展充满机遇。国产品牌在中高端市场的表现越来越抢眼,宠物食品和用品的创新层出不穷,宠物医疗和疫苗市场也在稳步增长。年轻一代对宠物的热爱和科学养宠观念的普及,将继续推动这个行业的高质量发展。对于宠物行业的从业者来说,抓住这些机遇,提供更优质的产品和服务,将是未来成功的关键。
以下为文档部分内容






免责声明:我们尊重知识产权、数据隐私,只做内容的收集、整理及分享,报告内容来源于网络,报告版权归原撰写发布机构所有,通过公开合法渠道获得,如涉及侵权,请及时联系我们删除,如对报告内容存疑,请与撰写、发布机构联系





京公网安备 11011402013531号