
瑞财经 严明会4月9日,珠海富士智能股份有限公司(以下简称:富士智能)在广东证监局完成IPO辅导备案,拟北交所IPO,辅导机构长城证券。
据瑞财社查阅,富士智能曾于2022年6月在创业板申请IPO,2023年1月撤单,2025年3月在新三板挂牌。
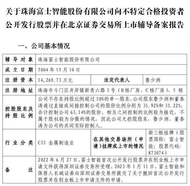
富士智能成立于2004年,注册资本约1.43亿元,主营铝制精密结构件的设计、研发、生产与销售。
董事长鲁少洲、总经理董春涛为富士智能的共同实际控制人,两年早年在青木机电是同事。
富士智能不存在持股比例超过50%的单一股东,鲁少洲和董春涛通过直接或间接控制公司的股份比例分别为31.92%和31.22%,合计控制公司63.14%的股份,公司无控股股东。
此外,鲁少洲的哥哥鲁少行、董春涛的弟弟董春江也是公司股东。

2017年2月21日,鲁少洲与董春涛签署《一致行动协议》,对分歧解决机制的约定如下:1、如双方在提出提案阶段,经充分沟通协商后无法形成一致意见的,则双方放弃将该事项提交审议; 2、如双方在表决议案阶段,经充分沟通协商后无法形成一致意见的,则双方针对分歧事项均投反对票,一致否决该项议案。
鲁少洲,51岁,1996年6月毕业于广东工业大学,并于 2022年12月进修毕业于暨南大学,本科学历。1996年7月至2004年1月,历任青木机电(珠海)有限公司技术员、工程师;2004 年2月至9月,担任奥捷五金(上海)有限公司开发设计部经理;2004年12 月至2020年10月,担任富士有限法定代表人、执行董事、总经理;2014年 12月至2022年12月,担任富士机电董事;2020年1月至今,担任珠海富淳法定代表人、执行董事、总经理;2020年11月至今,担任公司法定代表人和董事长。

董春涛,50岁,1996年6月毕业于广东工业大学,并于 2022年12月进修毕业于暨南大学,本科学历。1996年7月至2000年1月,担任青木机电(珠海)有限公司技术员、主管、工程师;2000年2月至2004年9月,担任金达(珠海)电路版有限公司工程师;2004年12月至2020年11月,担任富士有限助理总经理;2012年12月至2017年3月,担任富士有限监事;2014年12月至2022年12月,担任富士机电董事;2020年1月至今,担任珠海富烨法定代表人、执行董事、总经理;2020年11月至今,担任公司董事、总经理。





京公网安备 11011402013531号